23
фев
23
фев
Canon l290 driver windows 10 x64. Canon FAX-L290 printer drivers download for Windows 10, Win8.1, 8, Windows 7, WinXP, Windows Vista and Mac.
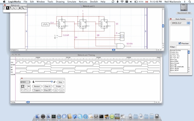
LogicWorks 4.0. LogicWorks is an interactive circuit design tool intended for teaching. 2.7 (9 votes) 5.0.2. Logic works 4 download; Extensions.
MMLogic, A MultiMedia Logic Design System for learning Welcome to MultiMedia Logic View a MultiMedia Logic (24 KB) MultiMedia Logic is now FreeWare.
. Teaches the concepts of digital electronic circuits. The integrated schematic entry and simulation software was designed specifically for educational use and can be applied in minutes.
Probes, displays, and switches are placed right on the circuit. DesignWorks Professional is your best choice for productive and easy-to-use electronic circuit schematic drawing tools.

It features hierarchical design, standard and custom netlist formats, extensive symbol libraries and much more. New features in.
Canon l290 driver windows 10 x64. Canon FAX-L290 printer drivers download for Windows 10, Win8.1, 8, Windows 7, WinXP, Windows Vista and Mac.
LogicWorks 4.0. LogicWorks is an interactive circuit design tool intended for teaching. 2.7 (9 votes) 5.0.2. Logic works 4 download; Extensions.
MMLogic, A MultiMedia Logic Design System for learning Welcome to MultiMedia Logic View a MultiMedia Logic (24 KB) MultiMedia Logic is now FreeWare.
. Teaches the concepts of digital electronic circuits. The integrated schematic entry and simulation software was designed specifically for educational use and can be applied in minutes.
Probes, displays, and switches are placed right on the circuit. DesignWorks Professional is your best choice for productive and easy-to-use electronic circuit schematic drawing tools.

It features hierarchical design, standard and custom netlist formats, extensive symbol libraries and much more. New features in.
...">Logic Works 4 Download Free(23.02.2020)Canon l290 driver windows 10 x64. Canon FAX-L290 printer drivers download for Windows 10, Win8.1, 8, Windows 7, WinXP, Windows Vista and Mac.
LogicWorks 4.0. LogicWorks is an interactive circuit design tool intended for teaching. 2.7 (9 votes) 5.0.2. Logic works 4 download; Extensions.
MMLogic, A MultiMedia Logic Design System for learning Welcome to MultiMedia Logic View a MultiMedia Logic (24 KB) MultiMedia Logic is now FreeWare.
. Teaches the concepts of digital electronic circuits. The integrated schematic entry and simulation software was designed specifically for educational use and can be applied in minutes.
Probes, displays, and switches are placed right on the circuit. DesignWorks Professional is your best choice for productive and easy-to-use electronic circuit schematic drawing tools.

It features hierarchical design, standard and custom netlist formats, extensive symbol libraries and much more. New features in.
...">Logic Works 4 Download Free(23.02.2020)